株式会社マルエツのプレスリリース
このたび、11月24日(金)から、新たに「社会福祉法人 渋谷区社会福祉協議会」のご協力のもと、「マルエツ 代々木上原店(東京都渋谷区)」でも同様の取り組みを開始いたします。

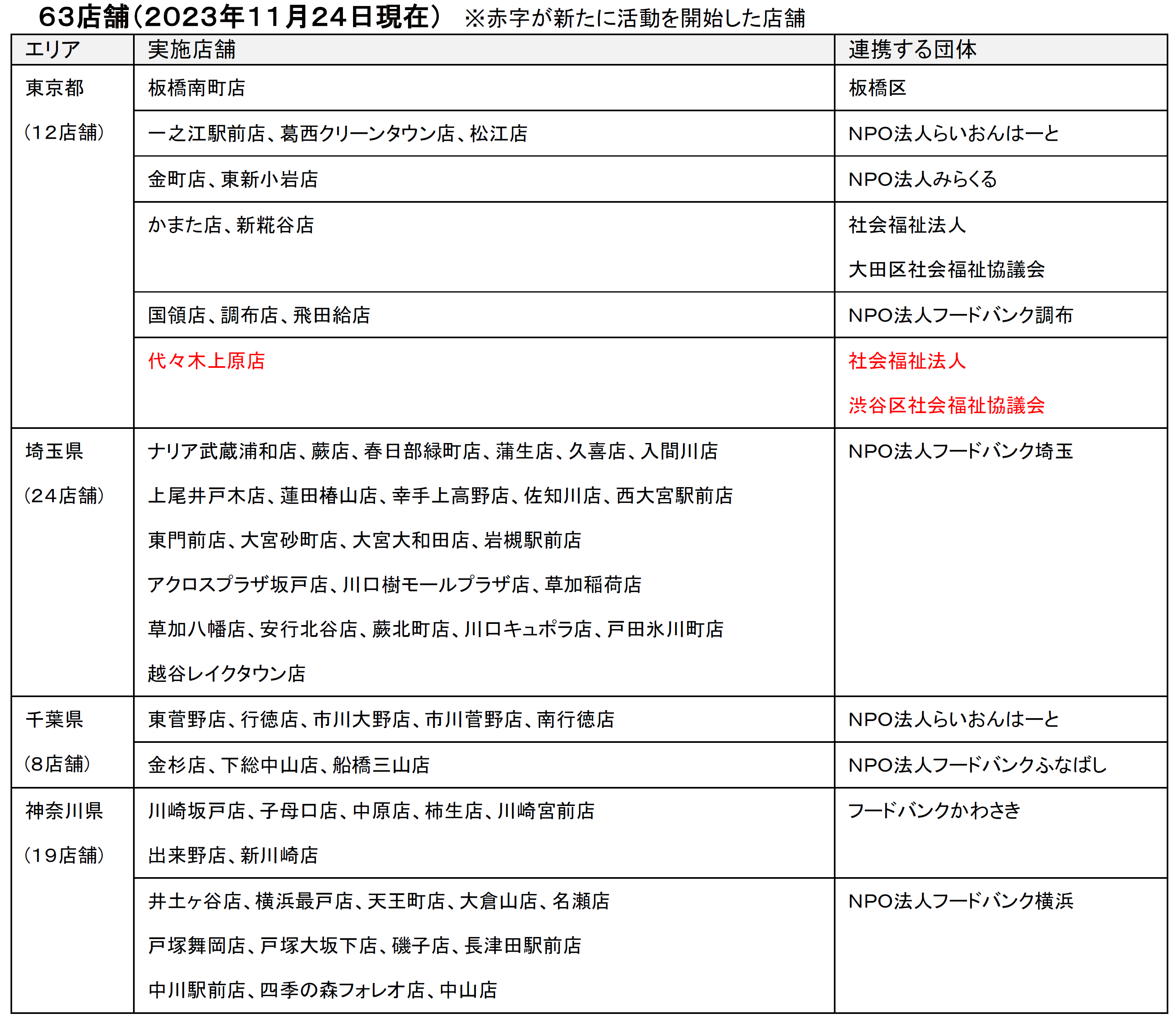
活動拡大により、11月24日現在の活動店舗は東京都12店舗、埼玉県24店舗、千葉県8店舗、神奈川県19店舗の計63店舗(10団体との連携)となりました。

お客さまから「フードドライブ」活動へのご理解とより一層のご支援を得られるよう、店内に当社オリジナルの食品寄付ボックスを設置(常設)しております。
これまでにお預かりした約95,000点の食料品は、連携するフードバンク団体を通して支援を求めている子育て家庭や「子ども食堂」をはじめとした子育て支援団体、福祉施設、ひとり親世帯等へお届けしました。
「もったいない」を「ありがとう」へ。食に携わる当社だからこそ、今後もお客さまとともに、「人」にも、「食品」にも、「環境」にもやさしい「フードドライブ」活動を推進してまいります。

●「社会福祉法人 渋谷区社会福祉協議会」ホームページ
https://www.shibuyashakyo.or.jp/
「フードドライブ」活動とあわせ、当社では、子どもたちの健やかな成長と地域の活性化および持続可能な発展につながる「子ども食堂」を応援するため、306店舗全店に募金箱を設置し、当社をご利用いただくお客さまとともに「子ども食堂」応援募金を実施しています。店頭の募金箱にてお預かりした善意と当社からの拠出を、「子ども食堂」の活動資金としてお役立ていただいております。活動開始の2020年9月から2023年10月末までの累計寄付額は約8,450万円となりました。

これらの活動を通して、当社は、地域社会の課題解決や食品ロス削減に貢献するとともに、未来を担う子どもたちの健やかな成長と、地域の活性化および持続可能な発展に貢献してまいります。
引き続き、皆さま方の温かいご支援をよろしくお願い申し上げます。
-
当社の「フードドライブ」活動について
1.実施店舗


2.寄付対象となる食料品
●米類(米・餅など)
●麺類(うどん・そうめん・パスタなど)
●缶詰・瓶詰・のり・佃煮など
●インスタント食品・レトルト食品
●ギフト商品(お中元・お歳暮)
●調味料・食用油・味噌など
●菓子類
●ベビーフード・粉ミルク
●飲料(ジュース・コーヒー・お茶など)
※寄付対象食料品の条件
・未開封のもの
・外装に破損がないもの
・賞味期限が2ヵ月以上残っているもの
・常温保存のもの
・製造者または販売者が表示されているもの
・成分またはアレルギー表示のあるもの
-
マルエツは、2023年度から2025年度までの中期経営計画において将来、わたしたちが目指す姿を≪ありたい姿≫として明文化し、活動指針としています。
≪ありたい姿≫
ブランドメッセージである「しあわせいかつ。」をもとに、お客さま、従業員、そして地域の暮らしを支える「いちばん近い存在」になりたいという想いが込められています。

以上

